享受收获的喜悦!《乐从文学》八月美文鉴赏

作者:乐从文化君  |   日期:2018-08-21

光阴一转,又是一个春秋。有人嗟叹,有人欣喜。嗟叹者叹时光蹉跎,光阴短暂,肩上的行囊还没来得及添几分重量。欣喜者庆幸勤能补拙,付出必有所偿。


经过了盛夏的躁动,万物一点点安静下来,重新审视来时的脚步和明日的方向。东隅已逝,桑榆非晚,伴着稻米果香,让我们一同品读美文,去迎接一个新的季节。


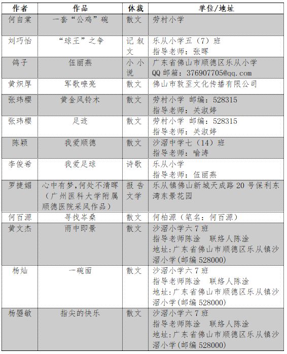
《乐从文学》8月入选作品


微信图片_20180821090325.jpg


《乐从文学》八月美文赏析


一套“公鸡”碗

作者/何自棠(劳村小学)

那人来人往的街上,时间在流淌,曾经的叫卖声声,在耳边回响。

我奶奶曾经领着我,走在了这条街上,一长一短的身影,

走进那古老的祠堂,还记得奶奶的罗嗦,还有她勤劳的模样。

至今我依然还留恋,豆腐脑迷人的芳香,那斑驳的戏院还在吗?

还有百货商店的灯光,我真想再次走在那条街上,我真想再次走在这条街上……

一首老歌,一个平淡的故事,一段凄美的回忆。今天我给大家讲述的故事是《一套“公鸡”碗》,其实这套碗也没有什么惊天动地的事情,更多的是朴实的真挚的情感,是那种拎在手里溶在心里的像水一样的纯洁和甜蜜。

说出来大家见笑,这是我小时候奶奶给我喂饭所用过的公鸡碗四五十年以前,在顺德农耕时代,人们日出而作,日落而息,公鸡作为司晨,是人们生活的闹钟,是它唤醒大家起身,开始一天的劳作,平民百姓就以公鸡早起象徵着精神与活力。当时这公鸡碗用的十分普遍,我深深地记得,当我刚学会走路,我奶奶就是在这条老街上,手捧碗饭,从街头追到街尾,又从街尾奔到街头,边追边呼喊着我的名字:“啊牛,啊牛,回来吃饭啦!”一条条古老的石板路,一间挨间的神奇锅耳屋,一堵堵水磨青砖墙壁,还有村头那长满青苔的埠头,都是我和奶奶捉迷藏的好地方。数不清楚跌倒了多少次,听不清楚奶奶的声声呼喊,却忘不掉公鸡碗里的丝丝回香,奶奶粗糙的手艺,却能把一道道农家菜做得让我如痴如醉,流连忘返。

顺德的老街四通八达,但是有一天,我走街串巷过后再也听不见奶奶的叫喊声,伴随老街的成长,奶奶年迈的步子再走不动了,再也做不出可口的饭菜,再也不会出现在我眼前了。奶奶临终那几天,我目睹了家人为了村里头的土地分红吵得不可开交,为了奶奶旧房子的归属权争得脸红耳赤,为了既得利益淡忘了往日的所有所有的亲情。我毅然捧起这只公鸡碗,给奶奶悄悄地喂上那最后一口饭,轻轻地给奶奶送上那最后一口水,牵着她的手陪伴她走完最后一段路。

我想,大家都是妈妈十月怀胎所生的,十月怀胎、一朝分娩,这其中的种种辛苦和辛酸,也只有女人们自己清楚。这种煎熬,也许我们男人不会真正懂得,这种坚信,也许男人们不会真正理解,这种幸福,也许男人们也不会真正体会。当有一天妈妈老了,背驼了,眼花了,走不动了,我真心希望各位叔叔阿姨、女士先生、兄弟姐妹们能跟往常一样对自己妈妈们、长辈们一样的体贴、一样的关心、一样的爱护。因为女人们总是如此的不易和伟大!向每一位妈妈致敬!

行孝,这不是一句口号,也不是一纸宣传画,更不是一场作秀,她需要你身体力行的用心,需要你日复一日的坚持,需要你不怕苦怕累的毅力,让我看到,如今顺德各村居入户帮助孤寡老人的扶困,各镇街颐养敬老院的日益壮大,社工机构以及各行各业对敬老养老事业的关注,都反映出我们“可怕的顺德人”这种汹涌澎湃、扑面而来的包含敬畏之情的由衷赞叹。

正所谓“孝行天下路路通,赤子之情万古长”。 

有首歌是这样唱的:

当你老了,头发白了,炉火旁打盹,回忆青春。

当你老了,走不动了,灯火昏黄不定。

当我老了,我真希望,这首歌是唱给你的。


本期其他入选作品,我们将在接下来的两周时间在乐从发布、乐从文化上线,欢迎广大读者鉴赏品读。


微信图片_20180821090332.gif



稿酬领取

1.现场领取:光临乐从镇文化融合创新中心前台(荔南路B20号,黎时煖松柏大学北30米)签领;


微信图片_20180821090701.jpg


2.转账领取:联系15915720272方生,发送银行账号和身份证号码领取;


注:每篇入选作品,我们都将颁发入选证书,请各位入选作者尽量现场签收稿酬领取证书。原则上,有指导老师的入选作品稿酬由师生平均分配。



加入乐从文学协会

1. 现场报名:光临乐从镇文化融合创新中心前台填写报名表;


2. 线上报名:点击文末左下方“阅读原文”下载报名表,填写后发至15915720272@163.com邮箱。


投稿信息:lecongwenxue@163.com长期接收来稿,具体投稿信息参见以下链接。


会文友,练文采,写家乡,收稿酬,《乐从文学》喊你投稿啦!


T O P